Boat License Arkansas: What You Need to Know in 2025

Ever noticed how more people online are talking about getting a boat license in Arkansas? Trend data shows increasing curiosity in accessible waterway access, driven by rising interest in recreational boating, coastal tourism, and side-by-side water adventures—especially among young adults and retirees exploring new lifestyle options. As more rivers, lakes, and the Mississippi River warm up to year-round use, understanding how to legally operate a boat becomes essential. Arkansas Storm Damage Last Night Pictures The Boat License Arkansas isn’t just a formality—it’s a gateway to safe, responsible boating in state waters. Plumbers & Pipefitters Apprenticeship Training Of Kansas This guide explains why a license is important, how it works, and what people really want to know—without fluff or pressure.

---

Why Boat License Arkansas Is Gaining Attention

The rise in interest around Boat License Arkansas reflects a growing trend across the U.S. where water-based recreation is becoming more popular, especially among Americans seeking outdoor experiences. Kansas Deer Drawing Arkansas’s waterways—from Lake Estee and Buffalo River to the lower reaches of the Mississippi—are drawing more visitors, and clearer legal access is part of that evolution. With boat ownership up and public access points expanding, regulatory clarity helps protect both users and ecosystems. Arkansas Storm Damage Last Night Pictures More people are talking about licensing not as a hassle, but as a smart way to enjoy waters responsibly while staying compliant.

---

How Boat License Arkansas Actually Works

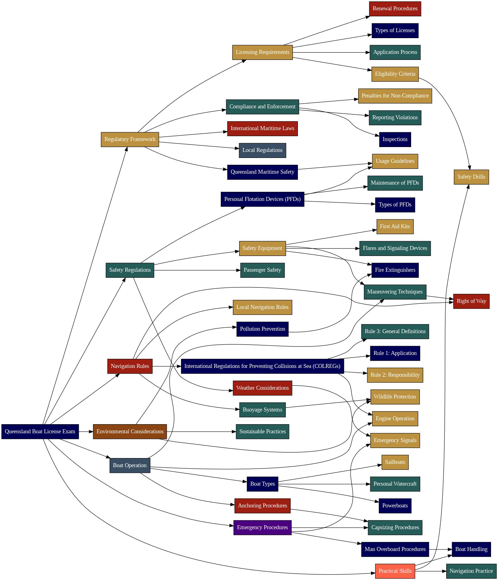
Boat License Arkansas is required for operators age 16 and older navigating state waterways. The license authorizes activities like sailing, fishing, and power boating on lakes, rivers, and designated public waters. The process involves a brief knowledge test covering safety rules, navigation laws, environmental responsibility, and basic vessel operation. Certification is typically valid two years, with renewal through updated quests or updates. Arkansas Storm Damage Last Night Pictures The system is streamlined, often online, and designed for ease—no surprise fees or complex redundancies. It ensures operators understand key responsibilities, from life jacket use to pollution prevention.

---

Common Questions About Boat License Arkansas

Is Getting a License Really Necessary?

Yes, especially if you plan to operate a boat in Arkansas’s waters—public lakes, rivers, and coastal areas require proof of licensure. While private ponds or small wooden canoes may have fewer rules, navigating Arkansas’s full water network calls for full compliance. Even recreational use carries state liability and safety obligations. The license simplifies enforcement and supports responsible access for all.

What Do I Need to Take the Test?

Candidates must be at least 16 years old. No coaching materials are allowed during the exam; only official public resources are permitted. The test focuses on core safety, legal, and environmental principles—not technical motors or advanced maneuvers. The result is fast, transparent, and accessible.

How Much Does It Cost?

The license itself is affordable, usually under $20 for the basic two-year version. Some platforms offer bundle discounts or online prep tools to help users feel ready. No hidden fees, no obligation—just clear pricing that suits mobile-first shoppers.

---

Opportunities and Considerations

Pros: - Legal and smart access across Arkansas’s waterways - Reinforces safety awareness and environmental stewardship - Enhances confidence for new and seasoned boaters - Streamlined, affordable process with digital tools

Cons: - Requires time investment for preparation - Test requirements may feel formal to casual users - Some missed summer plans if delayed—yet exceptions exist for life-changing events

Realistically, the license balances responsibility with accessibility, especially as Arkansas pushes to grow its boating economy sustainably.

---

Common Misunderstandings

Myth: You Can Get a Boat License Without Taking a Test Fact: Arkansas requires passing a state-approved safety and rules assessment.

Myth: Small or Personal Boats Never Need Licensing Fact: Even enables, canoes, and motorized paddleboats on public waters often do—check vessel type and use.

Myth: The License Expires Immediately After 2 Years Fact: Renewal is straightforward with a simple update, often by known deadlines communicated via official channels.

These truths help users navigateいつ makes sense—and avoid last-minute confusion.

---

Who Is Boat License Arkansas Relevant For?

Beyond young thrill-seekers exploring lake adventures, Boat License Arkansas matters to retired savvy boaters returning to the water, entrepreneurs planning rental services, or campground owners offering boating add-ons. It also supports eco-conscious users who want to help preserve Arkansas’s natural beauty. The license isn’t one-size-fits-all—it’s a flexible credential ranging from weekend fishers to full-time waterway managers.

---

Gentle Recommendations: Soft, Purposeful CTAs

Staying informed about Boat License Arkansas empowers smarter choices. Whether you’re planning a solo day on Lake Village or starting a summer rental business, understanding your responsibilities builds confidence. Explore official resources today—learning today prevents friction tomorrow. Your next safe, legal water adventure starts with a single step: checking requirements and preparing with confidence.

---

Final Thought Boat License Arkansas isn’t a barrier—it’s an invitation. An invitation to sail smarter, respect the water, and enjoy the rich aquatic life Arkansas offers responsibly. With the right knowledge, every journey on Arkansas’s waters becomes richer, safer, and more fulfilling. Stay informed, stay prepared.

📌 Article Tags

🔑 Boat License Arkansas 📂 General 🏷️ ArkansasDriving License 🏷️ ArkansasMarriage License 🏷️ ArkansasDriver's License 🏷️ ArkansasIdentification Card 🏷️ Arkansas Drivers LicenseSample 🏷️ Arkansas LicenseFormat 🏷️ New ArkansasDrivers License 🏷️ Arkansas Drivers LicenseRenewal 🏷️ Blank Arkansas LicensePlate 🏷️ ArkansasID Card 🏷️ Enhanced Driver'sLicense Arkansas 🏷️ ArkansasMarriage Certificate 🏷️ Back ofArkansas Drivers License 🏷️ AR DriversLicense 🏷️ ArkansasHunting License 🏷️ ArkansasMinor Driver License 🏷️ Arkansas Drivers LicenseVerification 🏷️ Arkansas LicenseLookup 🏷️ Blank ArkansasDrivers License Template 🏷️ ArkansasState Driving License 🏷️ View MyArkansas Insurance License 🏷️ Fake ArkansasDrivers License 🏷️ Arkansas Special LicensePlate 🏷️ ArkansasBusiness License 🏷️ Arkansas LicensePlate Sticker 🏷️ ArkansasVehicle Title 🏷️ ArkansasCar Title 🏷️ ArkansasLegal License 🏷️ Arkansas LicensePlawte 🏷️ ArkansasClass B License 🏷️ ArkansasState Parks License Plate 🏷️ ArkansasDriving Record 🏷️ ArkansasVehicle Registration 🏷️ ArkansasIntermediate License 🏷️ ArkansasDL Example 🏷️ Arkansas Drivers LicenseApplication Joke 🏷️ ArkansasNon-Driver Identification Card 🏷️ ArkansasPaper Driver License 🏷️ Mississippi Driver'sLicense 🏷️ Arkansas Antique LicensePlate 🏷️ ArkansasTax ID Number 🏷️ Arkansas Drivers LicensePhotoshop Template 🏷️ Arkansas LicenseLayout 🏷️ Arkansas LicenseFirst Name 🏷️ Arkansas Razorback LicensePlate 🏷️ ArkansasCosmetology License 🏷️ ArkansasVeteran Drivers License 🏷️ Arkansas LicenseLaw 🏷️ Driver LicenseName Areas Arkansas 🏷️ Arkansas LicenseFront and Back